相关资料
知识梳理
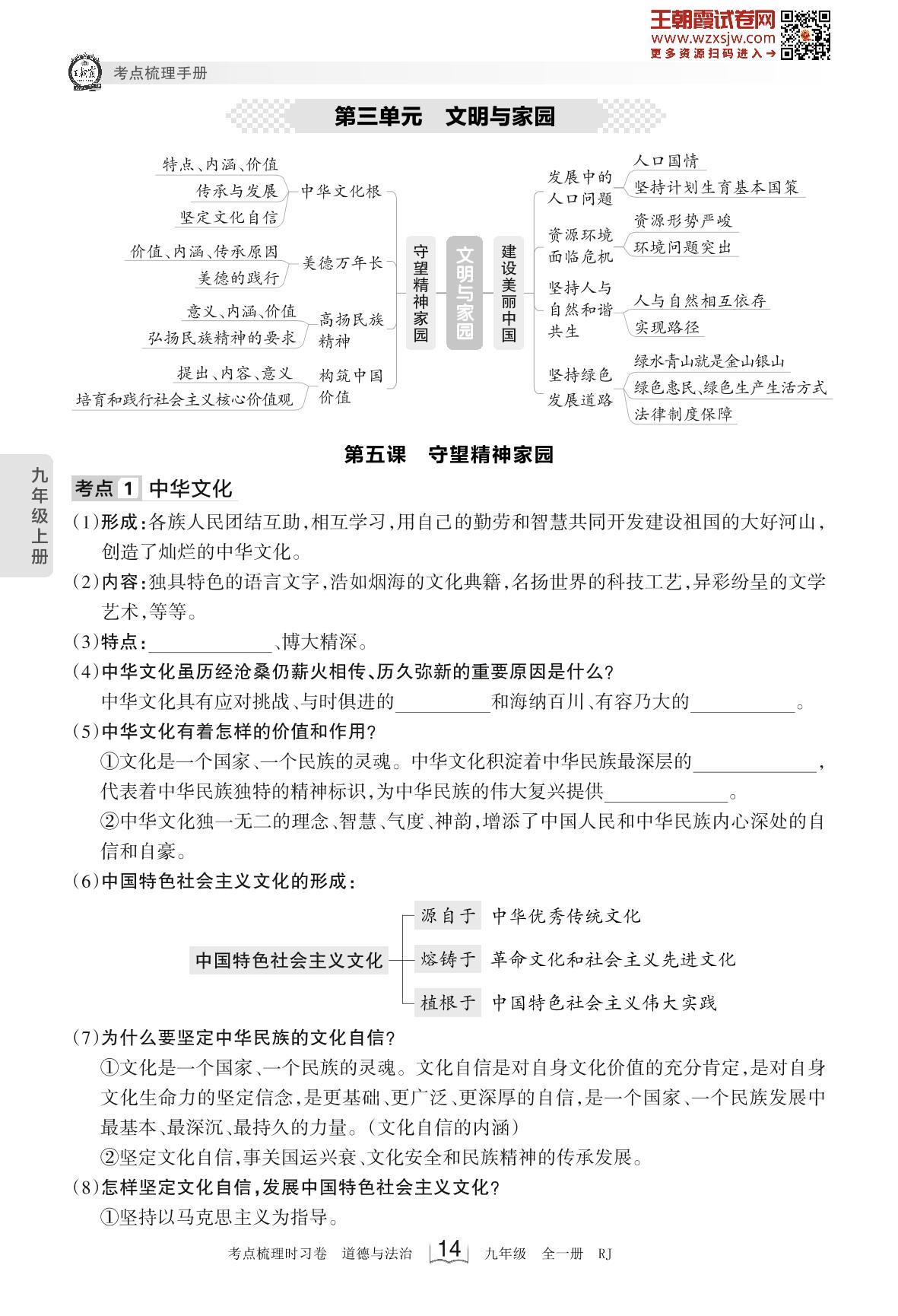
2023上册九年级道德与法治人教版 考点梳理手册——第三单元 文明与家园(2月版)
九年级道德与法治人教版上册知识梳理
3次下载
48次浏览
2023-08-31
包含文件:
试卷
答案
共6页
第 1 页
下载的资源仅可用于个人学习、交流使用,未经许可不得用于商业盈利用途!
下载与使用帮助
1、已扣费资料60天内下载不再扣费,超过60天下载将重新扣费;
2、下载的文件为压缩文件,请使用解压软件打开,推荐安装解压软件winrar,软件下载地址: https://www.winrar.com.cn/
3、下载资料扣费后,不支持退款,如发现资料有严重问题,请【点此反馈】
待下载
移动端
帮助
反馈
客服
商务合作
顶部